四川大学英国上市公司365由水力学与山区河流开发保护国家重点实验室、水利水电工程系、水文与水资源工程系、农业水利工程系、岩土与地下工程系、能源与动力工程系等组成。学院现有水利工程、土木工程2个博士后流动站,水利工程、土木工程2个一级学科博士学位授权点。学科建设先后经历“211”工程重点建设学科“现代水利水电科学与工程”与“985”工程“西南资源环境与灾害防治科技创新平台”, 2011 年四川大学被列入教育部、水利部共建的 8 所高校之一,2017年四川大学进入世界一流大学建设A类行列,学院牵头的“深地岩体力学与地下水利工程”学科(群)列入四川大学“双一流”重点建设学科(群)。
我院2023年博士研究生全部实行“申请-考核”制招生。
一、招生计划
我院2023年计划招收博士研究生66人(含工程博士20人,不含与南科院联培计划),已招收直接攻博4人,硕博连读26人。实际招生人数待国家下达2023年招生计划后做适度调整。
除国家专项计划和工程博士外,我院不招收定向生。
二、报名
(一)报考条件
1. 考生须思想品德良好,身体健康,具备《四川大学2023年博士研究生招生章程》规定的各项报考条件。
2. 外语水平:CET4≥425或托福(TOEFL)成绩≥80分或雅思(IELTS)成绩≥5.5分。
3.不招收同等学力考生。
4. 取得报考导师推荐。
(二)网上报名和缴费
网上报名和缴费时间为2022年11月20至12月10日。考生报名前务必仔细阅读《四川大学2023年博士研究生招生章程》和本单位博士招生简章、招生专业目录,按要求完成网上报名和缴费。未在规定时间内进行报名和缴费者视为报名无效,不能进入下一环节。
(三)提交申请材料
符合报考条件的人员须下载 “提交博士研究生入学申请材料自查表”(附件1),按顺序整理材料,并在2022年12月15日17点前将申请材料和自查表寄送达我院研究生招生工作办公室(联系地址:四川大学望江校区英国上市公司365307室;联系人:骆老师;联系电话:028-85405611;邮编:610065)。
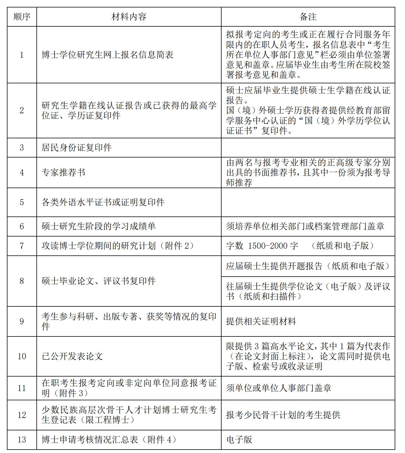
博士研究生入学申请材料提交清单

特别提示:
①提交材料不符合要求者资格审查不合格;
②所有材料提交后不予退回;
③材料接收过时不再受理。
考生应认真了解并严格按照报考条件及相关政策要求选择填报志愿,按要求准确填写报名信息并提供真实材料。因不符合我单位博士报考条件及相关政策要求,或因信息填写错误、填报虚假信息,或提供材料不符合要求、违反学术道德规范等造成后续不能参加考核或录取的,后果由考生本人承担。
所有考生均应对本人网上报名信息进行认真核对。报名信息经考生提交后一律不做修改,若确需修改的,应在网上报名截止前重新报名。
三、选拔程序
1. 资格审查
我院将根据考生的网上报名情况和提交的入学申请材料进行严格的资格审查,审查考生是否符合报考条件、是否提交完善的入学申请材料、是否按时完成缴费手续。资格审查结果预计在2022年12月下旬公布,请考生密切关注相关信息。
2. 材料评议
我院将组织专家对考生的入学申请材料进行集体评议打分,材料评议成绩满分100分。材料评议结果预计在2023年1月中旬前公布。我院将根据考生的材料评议成绩,结合招生计划数确定进入复试考核环节的人员名单。
3. 复试
我院在复试环节对考生的外语能力、专业志趣、专业素养、学业水平、科研能力、创新潜质和综合素质等进行综合评价和全面考察。复试考核的形式与安排详见我院博士研究生复试通知。考生参与复试考核时间应不少于40分钟/人。复试成绩折算成百分制成绩低于60分者不得录取。
4. 思想政治素质和品德考核
我院在复试的同时,对考生思想政治态度、思想表现、道德品质、遵纪守法等方面进行考核,重点考察考生的科学精神、学术道德、专业伦理、诚实守信等方面的情况。拟录取名单确定后,我院向考生所在单位函调人事档案和本人现实表现等材料,全面审查其政治思想情况。函调的考生现实表现材料,需由考生本人档案所在单位的人事、政工部门加盖印章。思想政治素质和品德考核不合格者不予录取。
5. 体检
体检标准按《普通高等学校招生体检工作指导意见》(教学[2003]3号)执行,拟录取考生须于公示期内向我院提交由政府设立的二级甲等以上医院或四川大学校医院出具的体检报告原件
四、录取
1.考生录取总成绩=材料评议成绩(百分制)×50%+复试成绩(百分制)×50%
2.录取按照“全面衡量,择优录取,保证质量,宁缺勿滥”的原则进行,依据考生录取总成绩按照录取口径由高到低依次录取。
3.网上公示拟录取名单,经体检、政审、调档等流程后,向拟录取新生发录取通知书。
五、招生咨询方式
电话:028-85405611 E-mail:luohong30@163.com
六、受理举报渠道
英国上市公司365纪委办公室 :028-85465358
邮箱:madan@scu.edu.cn
七、其他说明
考生的资格审查结果、材料评议成绩、复试成绩和拟录取结果请登录四川大学研究生招生信息网“博士招生”专栏(http://yz.scu.edu.cn/)或报考院系网站查询。
附件:
1.提交博士入学申请材料自查表.xlsx
2.研究计划书.doc
3.在职考生单位同意报考证明.docx
4.汇总表.xlsx
四川大学英国上市公司365研究生招生办公室
2022年11月11日