四川大学英国上市公司365由水力学与山区河流开发保护国家重点实验室、水利水电工程系、水文与水资源工程系、农业水利工程系、岩土与地下工程系、能源与动力工程系等组成。学院现有水利工程、土木工程2个博士后流动站,水利工程、土木工程2个一级学科博士学位授权点。学科建设先后经历”211”工程重点建设学科“现代水利水电科学与工程”与”985”工程“西南资源环境与灾害防治科技创新平台”,2017年四川大学进入世界一流大学建设A类行列,学院牵头的“深地岩体力学与地下水利工程”学科(群)列入四川大学重点建设学科(群)。
我院2021年博士研究生全部实行“申请-考核”制招生。
一、 招生计划
英国上市公司3652021年计划招收博士研究生65人(含与南京水科院联合培养10人,工程博士10人),已招收直接攻博5人,硕博连读24人。实际招生人数待国家下达2021年招生计划后做适度调整。
除国家专项计划和工程博士外,我院原则上不招定向生。
二、 报名
(一)报考条件
1. 考生须思想品德良好,身体健康,具备《四川大学2021年博士研究生招生章程》规定的各项报考条件。
2. 外语水平:CET4≥425或托福(TOEFL)成绩≥80分或雅思(IELTS)成绩≥5.5分。
3. 不招收同等学力考生。
4. 取得报考导师推荐。
(二)网上报名和缴费
网上报名和缴费时间为2020年11月20至12月20日。考生报名前务必仔细阅读《四川大学2021年博士研究生招生章程》和《四川大学2021年博士博士研究生招生网上报名须知》,以及本单位博士招生简章和招生专业目录,按要求完成网上报名和缴费。未在规定时间内进行报名和缴费者视为报名无效,不能进入下一环节。
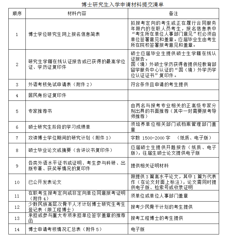
(三)提交申请材料
符合报考条件的人员须下载 “提交博士入学申请材料自查表”(附件1),按顺序整理材料,并在2020年12月25日17点前将申请材料和自查表寄送达我院研究生招生工作办公室(联系地址:四川大学望江校区英国上市公司365307室;联系人:骆老师;联系电话:028-85405611;邮编:610065)。

特别提示:
①提交材料不符合要求者资格审查不合格;
②所有材料提交后不予退回;
③材料接收过时不再受理。
考生应认真了解并严格按照报考条件及相关政策要求选择填报志愿,按要求准确填写报名信息并提供真实材料。因不符合我单位博士报考条件及相关政策要求,或因信息填写错误、填报虚假信息造成后续不能初试、复试或录取的,后果由考生本人承担。
所有考生均应对本人网上报名信息进行认真核对。报名信息网上提交后如需修改的应在网上报名截止前重新报名,报名结束后一律不做修改。
三、 选拔程序
1. 资格审查
我院将根据考生的网上报名情况和提交的申请材料进行严格的资格审查,审查考生是否符合报名资格要求、是否提交完善的报名材料、是否免考外语、是否按时完成缴费手续。资格审查结果预计在2021年1月10日左右公布,请考生密切关注我单位网站相关通知。
2. 材料评议和外语考核
我院将组织专家对考生的入学申请材料进行集体评议打分,材料评议成绩满分100分。材料评议结果预计在2021年3月底前公布。
材料评议成绩合格的考生将参加外语考核,达到条件的可以申请免考。材料评议成绩不合格的考生不能进入下一环节。
免试条件:申请者外语水平原则上需至少达到其中一项:(1)国家大学英语六级成绩≥430分;(2)托福成绩≥80分;(3)雅思成绩≥5.5分;(4)硕士阶段英语成绩≥80分;(5)入学前的三年内在英语国家或地区获得过硕士或博士学位且获得教育部留学服务中心提供的学位认证。〔第(1)-(4)条为2016年6月至报名截止日期前的成绩,工程博士可适当放宽。〕
申请外语免试的考生必须提交《四川大学博士研究生外语考核免试申请表》。
材料评议合格的考生中未达到外语免试条件者必须参加外语考核,考核时间和地点另行通知。外语考核成绩达到合格分数线者方可进入下一环节。
我院将根据考生的材料评议成绩和外语考核结果,结合普通招考招生计划数确定进入复试考核环节的人员名单。
3. 复试
我院在复试环节对申请者的专业志趣、专业素养、学业水平、科研能力、创新潜质和综合素质等进行综合评价和全面考察。复试考核的形式与安排详见我院博士复试通知。考生参与复试考核时间应不少于40分钟/人。复试成绩折算成百分制成绩低于60分者不得录取。
4. 思想政治素质和品德考核
我院在复试的同时,对考生思想政治态度、思想表现、道德品质、遵纪守法等方面进行考核,重点考察考生的科学精神、学术道德、专业伦理、诚实守信等方面的情况。拟录取名单确定后,我院向考生所在单位函调人事档案和本人现实表现等材料,全面审查其政治思想情况。函调的考生现实表现材料,需由考生本人档案所在单位的人事、政工部门加盖印章。思想政治素质和品德考核不合格者不予录取。
5. 体检
体检标准按《普通高等学校招生体检工作指导意见》(教学[2003]3号)执行,拟录取考生须于公示期内向我院提交由政府设立的二级甲等以上医院或四川大学校医院出具的体检报告原件。
四、 录取
1. 考生录取总成绩=材料评议成绩(百分制)×50%+复试成绩(百分制)×50%
2. 录取按照“全面衡量,择优录取,保证质量,宁缺勿滥”的原则进行,依据考生录取总成绩按照录取口径由高到低依次录取。
3. 网上公示拟录取名单,经体检、政审、调档等流程后,向拟录取新生发录取通知书。
五、 对联合培养计划的说明
联合培养计划博士研究生的招生、培养、学籍管理、学位授予以及毕业派遣工作按照教育部下发的《高等学校和科研机构开展联合培养博士研究生工作暂行办法》及四川大学与南京水利科学研究院签订的联合培养协议执行。
1. 联合培养计划博士生的录取工作由双方共同负责,由四川大学英国上市公司365具体实施。
2. 联合培养计划博士生的课程学习在四川大学完成;论文阶段在第一导师所在单位进行。
3. 所有联合培养博士生的学籍管理、毕业生派遣由四川大学负责。
4. 对毕业的联合培养博士生,双方共同发放联合培养写实性毕业证书(由第一主管导师单位负责印制,双方分别加盖公章)。
5. 对符合学位授予各项规定的联合培养博士研究生,由四川大学授予博士学位证书。
其他详见《高等学校和科研机构开展联合培养博士研究生工作暂行办法》。
六、 招生咨询方式
电话:028-85405611 E-mail:luo_hong@scu.edu.cn
七、 受理举报渠道
英国上市公司365纪委办公室 :028-85465358
邮箱:hxiaorong@scu.edu.cn
附件:
1.提交博士研究生入学申请材料自查表 附件1.提交博士入学申请材料自查表.xlsx
2.四川大学2021年博士研究生外语考核免试申请表 附件2.四川大学2021年博士研究生外语考核免试申请表.doc
3.研究计划书 附件3.科研计划书.doc
4.在职考生单位同意报考证明 附件4.在职考生单位同意报考证明.docx
5.博士申请考核情况汇总表 附件5.申请-审核汇总表.xlsx
四川大学英国上市公司365研究生招生办公室
2020年11月9日